长者专区
无障碍阅读 |
首页
工作动态
政府信息公开
网上办事
公众互动
专题专栏
当前位置:
首页
>
政府信息公开
>
法定主动公开内容
>
财务资金
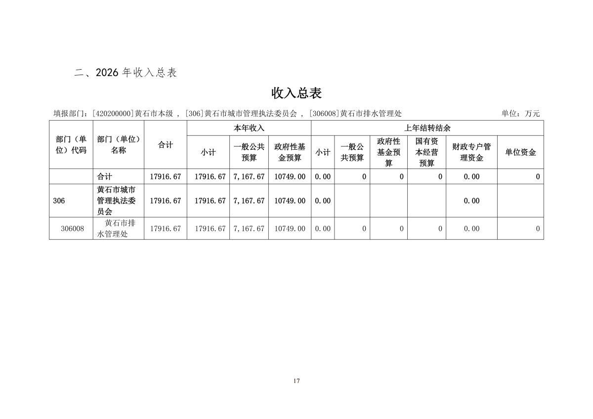
2026年度黄石市排水管理处部门预算公开情况说明
来源:市城管委 时间:2026-02-04 15:08
分享: