长者专区
无障碍阅读 |
首页
工作动态
政府信息公开
网上办事
公众互动
专题专栏
当前位置:
首页
>
政府信息公开
>
法定主动公开内容
>
财务资金
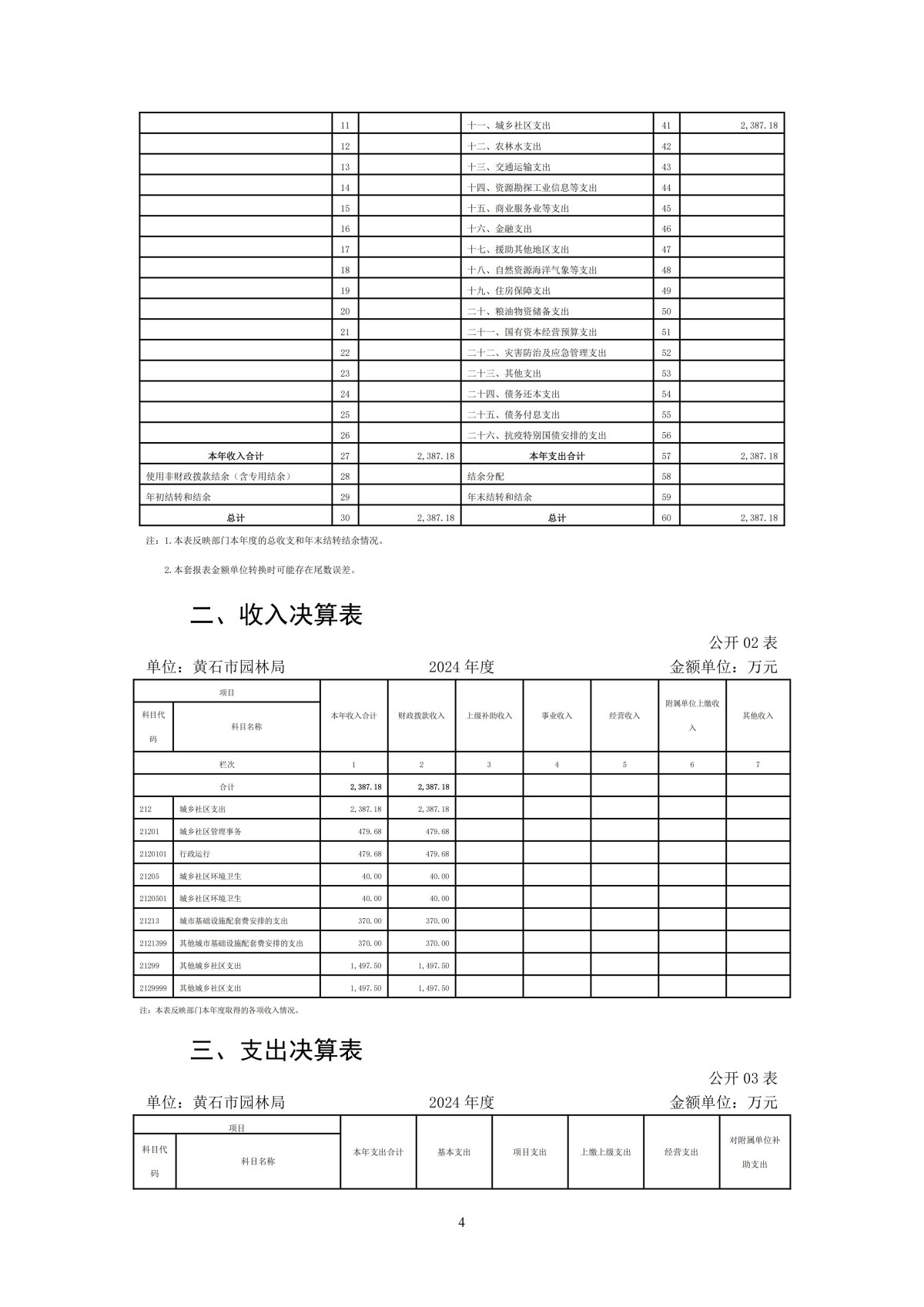
黄石市园林局2024年度部门决算
来源:市城管委 时间:2025-09-28 09:33
分享: